COMATRELECO

Betét C5 reléhez

Az S5M foglalat a C5 relék DIN-, illetve csavaros szereléséhez használható. A foglalat beépítési szélessége 38 mm, és 3 csatlakozási szintje van. A relé biztonságos szerelését alapkivitelként egy fehér rögzítőkengyel biztosítja.

Névleges terhelés: 16 A / 400 V. Csavarméret: M3,5, Pozi, rés

 

Az S5L egy forrasztott foglalat.

Az S5P egy nyomtatott áramkörre szerelt foglalat.

Az S5PO egy forrasztott, nyomtatott áramkörre szerelt foglalat fogófüllel.

Az S5R egy lapos kengyel C4/C5 relék csavaros rögzítéséhez.

 

Bővebben
  • Mind DIN és EN csatlakozás jelölés
  • Növelt védelem
  • Integrált rögzítő elem
  • Logikai csatlakozás

Kiválasztott változat

izé

Kiválasztott változat

Műszaki adatok

Anyag Lexan
Csatlakozási terület, egyetlen vezeték 6 mm² vagy 2 x 2,25 mm²
Csatlakozási terület, kötegelt vezeték 1,5-6 mm²
Csavarméret M3.5, Pozi
Felszerelés DIN-sín
Forgatónyomaték-kapcsolat 1
Lekapcsolási feszültség 400 V
Max. tárolási hőmérséklet 80 °C
Max. üzemi hőmérséklet 60 °C
Megszakítási kapacitás áramerőssége 16 A
Min. tárolási hőmérséklet -40 °C
Min. üzemi hőmérséklet -40 °C
Szigetelés, kapcsolat/kapcsolat 4000 V
Szigetelés, kapcsolat/sín 4000 V
Tömeg 92 g

Letöltések

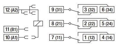
Mérések és kapcsolatok

Termékleírás

Az S5M foglalat a C5 relék DIN-, illetve csavaros szereléséhez használható. A foglalat beépítési szélessége 38 mm, és 3 csatlakozási szintje van. A relé biztonságos szerelését alapkivitelként egy fehér rögzítőkengyel biztosítja.

Névleges terhelés: 16 A / 400 V. Csavarméret: M3,5, Pozi, rés

 

Az S5L egy forrasztott foglalat.

Az S5P egy nyomtatott áramkörre szerelt foglalat.

Az S5PO egy forrasztott, nyomtatott áramkörre szerelt foglalat fogófüllel.

Az S5R egy lapos kengyel C4/C5 relék csavaros rögzítéséhez.

 

Kiegészítők

Iparinapjai
Termékhírek

Ipar napjai 2025

Az OEM Automatic Kft. csapata sikeresen részt vett a 2025. május 13–16. között megrendezett IPAR NAPJAI Nemzetközi Ipari Szakkiállításon.

s
Termékhírek

Seifert Systems

A Seifert Systems több mint fél évszázada élen jár az innovatív hűtési megoldások kifejlesztésében, amelyek a világ különböző iparágainak különféle igényeit elégítik ki.

SSP
Termékhírek

SSP - A biztonsági megoldások legújabb generációja

Az iparágak széles körét látjuk el gépbiztonsági termékekkel, például biztonsági vezérlőkkel, reteszelésekkel, fénysorompókkal, vezérlőegységekkel, biztonsági kerítésekkel, valamint biztonsági érzékelőkkel és vezeték nélküli biztonsági rendszerekkel.

aut
Termékhírek

Az Autonics hivatalos Magyarországi képviselői lettünk.

Az Autonics az automatizálási megoldások vezető szolgáltatója.
Termékeinket a mérnökök különböző ipari alkalmazásokban bíznak és alkalmazzák, beleértve az élelmiszer-gyártást és csomagolást, a műanyag- és gumifeldolgozást, a félvezető berendezéseket és a fémmegmunkáló gépeket.

puls
Termékhírek

PULS több fázisú tápegységek

A PULS a DIN-sínes tápegységek fejlesztésére és gyártására specializálódott. A magántulajdonban lévő és irányított vállalat úttörő szelleméről ismert, a tökéletesség és az innovatív ötletek iránt elkötelezett.

Tudás

IIOT - Ha digitalizálni akarja vállalkozását

Speciális termékterületeinkkel élvonalbeli szakértelemmel és széles termékválasztékkal rendelkezünk, hogy megkönnyítsük Önnek a lépést a digitális világba. Itt megtudhatja, hogyan

Változatok Csatlakozási terület, egyetlen vezeték Csatlakozási terület, kötegelt vezeték Csavarméret Felszerelés Forgatónyomaték-kapcsolat Szigetelés, kapcsolat/kapcsolat Szigetelés, kapcsolat/sín Tömeg Ár
6 mm² vagy 2 x 2,25 mm²
1,5-6 mm²
M3.5, Pozi
DIN-sín
1
4000 V
4000 V
92 g
Áramköri foglalat
20 g

Kiválasztott változat

Válassza ki az egyik változatot a listából

Ügyfélszolgálat
Hívjon minket bátran ha kérdése van.
Segítségre van szüksége?