ELECTROMEN

EM-316 BLDC motor 4Q vezérlés 12-24 V dc, 10 A

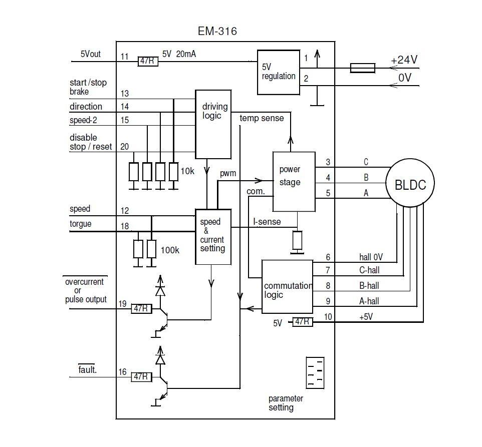
Az EM-316 rugalmas BLDC motorvezérlés. Az indítás és a leállítás külön beállítható rámpaideje, a fordulatszám és a nyomaték külső beállításának analóg bemenete, valamint a zárt hurkú fordulatszám-szabályozás csupán néhány a választható funkciók közül. Az EM-236 programozóegységgel vagy az EM-328 programozókábellel és az Ementool Lite szoftverrel minden paraméter könnyen beállítható. Az EM-236 és az EM-328 segítségével valós időben nyomon lehet követni például az áramlást és a sebességet.

 

 * Az áramerősség értékeit a pwm = 16 kHz jelzi.

 

Bővebben
  • 12-24 V/DC, 10 A folyamatos, 25 A csúcs
  • Nyitott & Zárt hurkú (Hall érzékelő visszacsatolás) ellenőrzési művelet
  • Sebesség, irány, áramfelvétel, lágyindítás/megállítás és dinamikus fékezés szabályozás
  • Kompakt, DIN sínre szerelhető
  • Fokozatmentes sebességszabályozás

Kiválasztott változat

Electromen-EM-316-motor.jpg

Kefe nélküli egyenáramú (BLDC) motor, 4 kvadránsos meghajtás, 12–35 V DC, 10 A

Cikkszám

Kiválasztott változat

Műszaki adatok

2421_Peak current (A) 25
Áramerősség-beállítási tartomány 0.1-25 A
Felszerelés DIN sín
Impulzusszélesség-moduláció (PWM) frekvenciája 16kHz
Suitable engine BLDC
Supplier Electromen
Szabályozás típusa Sebesség, Fékezés, Irány, Forgatónyomaték, Fokozatos indítás/leállítás
Tápfeszültség 12 V DC, 24 V DC
Tömeg 200 g

Termékleírás

Az EM-316 rugalmas BLDC motorvezérlés. Az indítás és a leállítás külön beállítható rámpaideje, a fordulatszám és a nyomaték külső beállításának analóg bemenete, valamint a zárt hurkú fordulatszám-szabályozás csupán néhány a választható funkciók közül. Az EM-236 programozóegységgel vagy az EM-328 programozókábellel és az Ementool Lite szoftverrel minden paraméter könnyen beállítható. Az EM-236 és az EM-328 segítségével valós időben nyomon lehet követni például az áramlást és a sebességet.

 

 * Az áramerősség értékeit a pwm = 16 kHz jelzi.

 

Kiegészítők

Kapcsolódó termékek

Inxpect Radar

Inxpect Radar

Az Inxpect Safety Studio egy hatékonyabb módot kínál a biztonsági radarok konfigurálására és kezelésére. Ez a szoftver gyorsabbá és intuitívabbá teszi a munkát, miközben csökkenti a tervezéstől a kész telepítésig eltelt időt – függetlenül attól, hogy már használod az Inxpect megoldásait, vagy egy új projekt előtt állsz.

Flexa vedelem

FLEXA Kábelvédelem járművekben

A járműipar folyamatos fejlődésen megy keresztül, ahol a járművek egyre inkább a kábelezéstől és gyakran összetett elektromos rendszerektől függenek.

Sustain3HU

Fenntarthatósági munkánk

Az OEM Automaticnál azt akarjuk tenni, ami helyes, és ez a fenntartható fejlődésre való törekvés. Fenntarthatósági munkánk középpontjában a pénzügyi stabilitás megteremtése a nyereséges növekedéssel, a negatív környezeti hatások csökkentése, a magas üzleti etika fenntartása, valamint a vonzó és egészséges munkahely megteremtése áll.

Brooksi

Precíz áramlászabályozás a tisztább jövőért

A Brooks Instrument a folyadék- és gázáramlás-mérés egyik legelismertebb gyártója. Termékeit évtizedek óta a legigényesebb ipari, gyártási és analitikai folyamatokban alkalmazzák világszerte.

VasutheadHU

Megbízható partner a vasúti szegmensben

A Vasút divízió már régóta nem csupán a klasszikus vonatokat foglalja magába. Ide soroljuk a villamosokat, autóbuszokat és más közlekedési eszközöket is, amelyeket naponta emberek milliói használnak világszerte.

z
Termékhírek

A világ legkisebb biztonsági lézerszkennere a Hokuyo-tól

Az UAM-05 a világ legkisebb biztonsági lézerszkennere. A világ legintelligensebbje is. Mindössze 80x80x95 mm-es az építési mérete és kézfejtől a testpáncélig választható felbontással (30, 40, 50, 70 és 150 mm) rendelkezik.

Ügyfélszolgálat
Hívjon minket bátran ha kérdése van.
Segítségre van szüksége?