ELECTROMEN

EM-239 Párhuzamos vezérlés 2 x DC motorhoz 12-24 V dc, 2x10A, pulse FB

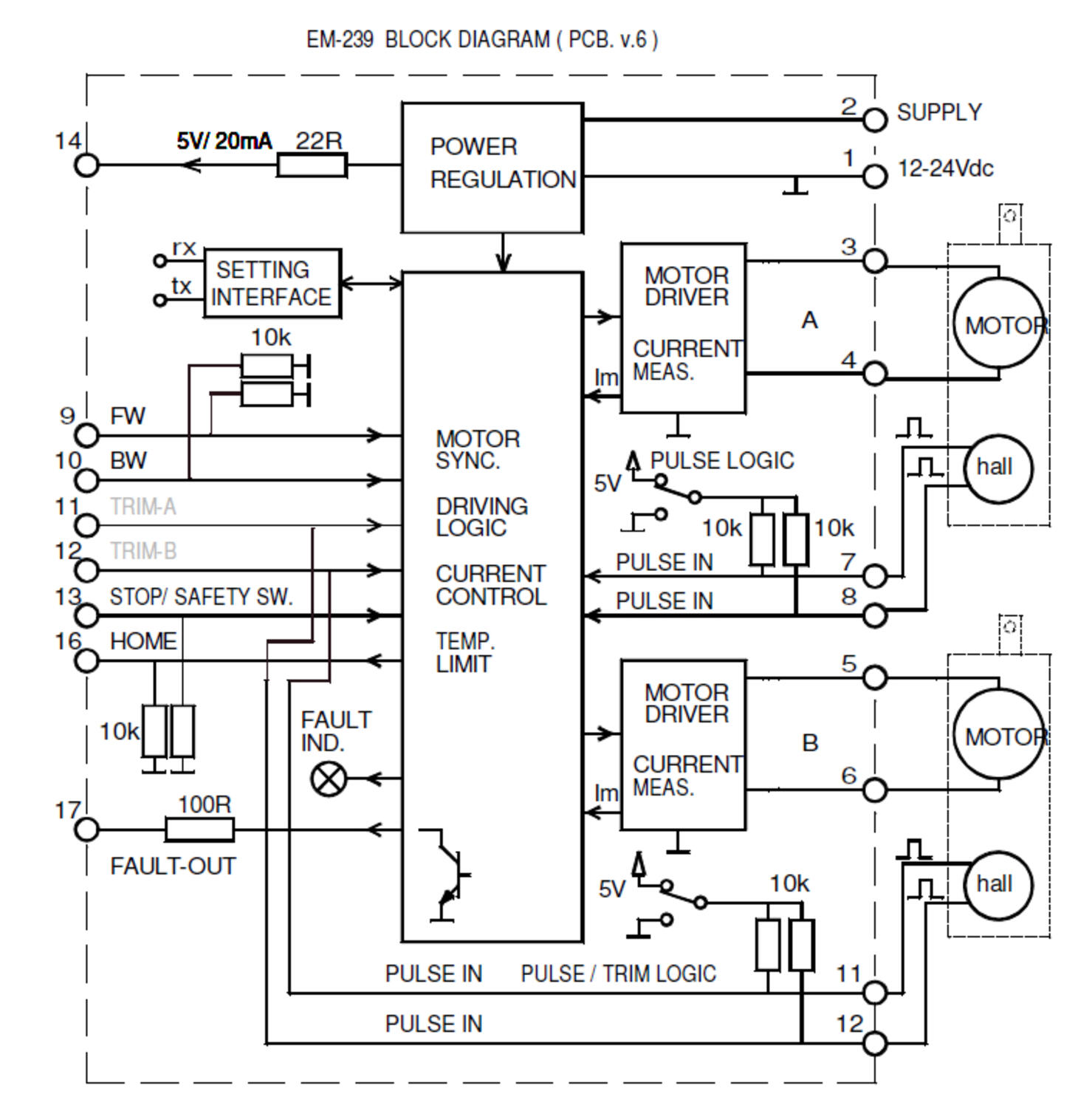
Az EM-239 a működtető szerkezetek szinkronizált párhuzamos működtetésére szolgál. Az EM-239 a megfelelő működtető szerkezetekből származó impulzusokkal működik. A szinkronizálás sebességszabályozással történik. Ha az egység nem tud kompenzálni, pl. egy eszköz blokkolásakor, akkor mindkét eszköz leáll. Az összeszerelés és egyéb speciális helyzetek megkönnyítése érdekében a TRIM bemeneteken keresztül minden eszköz külön-külön futtatható.

 

 * Az áramerősség értékeit a pwm = 2kHz jelzi.

 

Bővebben
  • 12-24 V/DC, 2x10 A folyamatos, 2x20 A csúcs
  • Szinkronizált párhuzamos vezérlés
  • Motorok Impulzus visszajelzésésvel működik
  • Programozható többféle motor szabályzó funkcióval
  • Szinkronizált párhuzamos működés

Kiválasztott változat

Electromen-EM-239-motor.jpg

Párhuzamos tengelyvonalú hajtás 2 db DC motorhoz, 12–24 V DC, 2 x 10 A, impulzus-visszacsatolás

Cikkszám

Kiválasztott változat

Műszaki adatok

Áramerősség-beállítási tartomány 1-25 A
CanOpen Nem
Change direction of rotation (CW/CCW) Igen
Current limit adjustable Igen
Currenttrip autoreveice Igen
Ethercat Nem
Felszerelés DIN sín
Functions Currenttrip autoreversing, Speed settings, Impulse/continuous mode, Softstart/stop, Parallel driver two motors, Positioning, Speedregulator, Change direction of rotation (CW/CCW)
Impulse/continuous mode Igen
Impulzusszélesség-moduláció (PWM) frekvenciája 2kHz
Joystick analog input Nem
Parallel driver four motors Nem
Parallel driver two motors Igen
Peak current 2 x 20A ( at 25% duty)
Position with potentiometer Nem
Positioning Igen
Potentiometer adjustable speed Nem
RS232 Nem
RS485/Modbus Nem
Softstart/stop Igen
Speed settings Igen
Speedregulator Igen
Stop at limit position Nem
Suitable engine DC
Supplier Electromen
Szabályozás típusa Sebesség, Irány, Forgatónyomaték, Fokozatos indítás/leállítás
Tápfeszültség 12 V DC, 24 V DC
Tömeg 110 g
Üzemi hőmérséklet -20°C...+60°C

Termékleírás

Az EM-239 a működtető szerkezetek szinkronizált párhuzamos működtetésére szolgál. Az EM-239 a megfelelő működtető szerkezetekből származó impulzusokkal működik. A szinkronizálás sebességszabályozással történik. Ha az egység nem tud kompenzálni, pl. egy eszköz blokkolásakor, akkor mindkét eszköz leáll. Az összeszerelés és egyéb speciális helyzetek megkönnyítése érdekében a TRIM bemeneteken keresztül minden eszköz külön-külön futtatható.

 

 * Az áramerősség értékeit a pwm = 2kHz jelzi.

 

Kiegészítők

Kapcsolódó termékek

Ügyfélszolgálat
Hívjon minket bátran ha kérdése van.
Segítségre van szüksége?
Logo

Süti beállítások oemautomatic.hu

A Sütik segítenek javítani az Ön élményét velünk, tehát a belépési adatok kezelésében, személyre szabott tartalom megjelenítésében és néhány alapvető funkcióban Sütiket használunk.

Sosem fogjuk az ön információit eladni.

Elfogadhatja az összes Sütit vagy személyre szabhatja a Süti beállításait, ezeket a beállításokat az elérhetőség oldalunkon tudja változtatni.

Szükséges Sütik

Ezek a Sütik szükségesek az oldal működéséhez ezért ezeket nem lehet kikapcsolni a rendszerünkben. Csak az Ön kéréseire/lépéseire adnak választ a szerverünkről például beállítások megadása, belépéskor és adatkitöltéskor.

Analízis és mérési Sütik

Ezek a Sütik engedik, hogy vizsgáljuk az oldal látogatottságát és javítsuk annak teljesítményét. Megmutatják, hogy melyik lapok a többet, illetve kevesebbet látogatottak, illetve miként használják a látogatók az oldalt. Az információ, amit a Sütik gyűjtenek összeadódnak ezért ez teljesen anonim módon történik. Ha nem fogadja el ezeket a Sütiket nem tudjuk járt az oldalon.

Marketing Sütik

Ezeket a Sütiket a partnereink adhatják hozzá. Ezeket a Sütiket arra használhatják, hogy egy önről mintázott profilt képezzenek mellyel személyre szabott információt jeleníthetnek meg Önnek. Önről személyes információt nem tárolunk, kizárólag a böngészőjéről és eszközéről. Ha nem fogadja el ezeket a Sütiket, egy általános tapasztalata lesz, nem személyre szabott.